Menu

Study finds new genetic loci associated with dementia

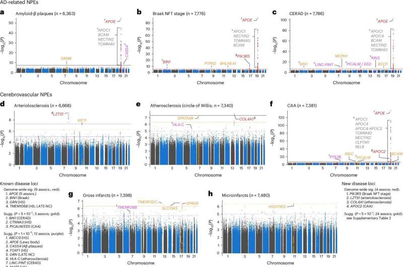
A research team comprising several researchers within the University of Kentucky’s Sanders-Brown Center on Aging has investigated the genetic risk of neuropathological traits commonly seen by neuropathologists performing brain autopsies from elderly people.

The work was recently published in Nature Genetics. David Fardo, Ph.D., the inaugural Stephen W. Wyatt Endowed Professor of Public Health and professor in the Department of Biostatistics in UK’s College of Public Health, led the study. Lincoln Shade, an M.D./Ph.D. student in the epidemiology and biostatistics Ph.D. program, was the lead author and performed most of the analyses.

The study encompassed collaborative work among Fardo’s lab, Mark Ebbert, Ph.D., assistant professor in the UK College of Medicine, and Peter Nelson, M.D., Ph.D., professor and director of the neuropathology division of the Department of Pathology and Laboratory Medicine in UK’s College of Medicine.

Scroll to Top